首页
关于信实
信实简介
办公机构
联系我们
专业人员
专业领域
信实讲堂
信实研究院
信实党委
新闻与文章
客户专区
中文
|
EN
首页
>
新闻与文章
> 信实观点
返回
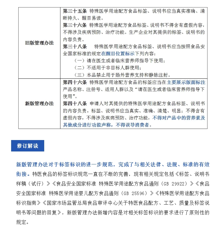
绽放的小蓝花——特医食品注册管理新规亮点解读(三)
发布于: 2024-05-08 15:08:12 作者: 福建信实律师事务所
分享到: